低成本返馳式解決概念(Low cost Flyback solution)
在100W以內的應用條件下,Flyback是一種具備許多優點的SMPS架構。例如:成本低、架構簡單、 isolated 或non-isolated、單輸入單輸出或多輸出應用。
然而產品降價是必然趨勢,因此如何提供更具備競爭優勢的產品給使用者,是每個產品都必須思考的問題。如果身為IC design house只是單純給客戶一個更低的價格,那將面臨的就是無止境的價格戰,因此本篇將討論如何透過降低total bom cost來避免無止境的價格戰。
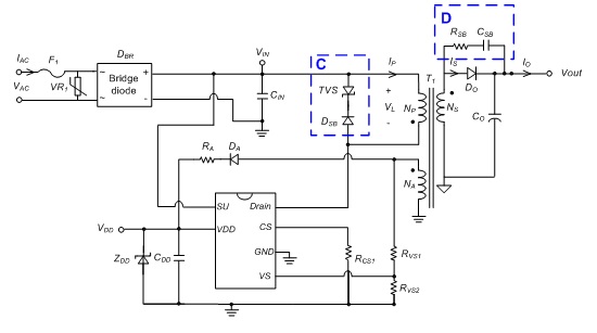
傳統的Flyback controller架構如下圖一所示。其中包含有A: initial
startup circuit、 B: Flyback Driver Power Mosfet、 C: Pri-side snubber、D: Sec-side snubber、 E: Feedback circuit。根據圖一,我們可得知其中A、B、E的部分可以透過將其內建於IC內部,除可有效降低整體零件數以外也可以有效減少PCB Layout所需面積,藉此達到降低整體成本,因此圖二則是目前常見的低成本Flyback架構。 但這其中牽涉到專利問題以及製成的問題( HV startup
circuit、primary-side regulator、 Built-in Power Mosfet),在此不多加贅述。
圖一、傳統Flyback架構
然而此類產品在初問世時,推廣並不順利,原因在於傳統的controller IC即便缺貨,一般也都有類似的IC可以做2nd source以及把高壓Mosfet build-in在IC本體裡面,可靠度也是一個考量的點。因此許多系統廠一開始對此類的產品接受度並不高。然隨著3C產品的進展,低成本及縮小體積等要求下,此類產品目前已經是相當普遍的解決方案。


留言
張貼留言